2016-2017 Senior Project - TSC Support Application

Project Title

     CondĂ© Nast clients are experiencing long wait times while calling the Technology Support Center (TSC) for technical assistance. With high call volumes, the TSC is forced to push request fulfillments to the next business day. When a wide scale system outage emerges, clients are unaware of the issue until they call the TSC.
     The TSC support application gives clients access to help documentation, while the need to call the TSC for technical help is reduced. This software provides a way to notify clients of any system outages and in turn decreases the TSC’s call volume. The key aspect of this application allows clients to receive technical help even when they are offline, in addition to, calling and emailing the TSC features.

Team Members

Omera Ezike

oe35@drexel.edu

Amanda Chue

ac3298@drexel.edu

 

Cheang Weng Seong

zack_cws@hotmail.com

Zijian Zhuang

zz93@drexel.edu

Screenshots

Jeff Salvage

Push Notification User Interface


User can click and read news from TSC.

Jeff Salvage

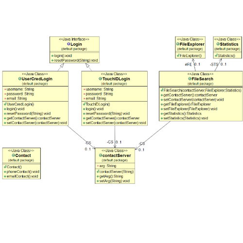
Class Digram


Application Class Digram.

Behind the Scenes

Jeff Salvage

External Stakeholder
Scott Schuhl

Scott_Schuhl@condenast.com

Jonathan Neumark

External Stakeholder
Jonathan Neumark

JNeumark@condenast.com